中国政府网
重庆市人民政府网
登录
注册
注销
繁體版
无障碍
适老版
智能机器人
支持IPV6
网站首页
政务公开
政务服务
互动交流
数说民政
您当前的位置:
首页
/
政务服务
/
办事指南解读
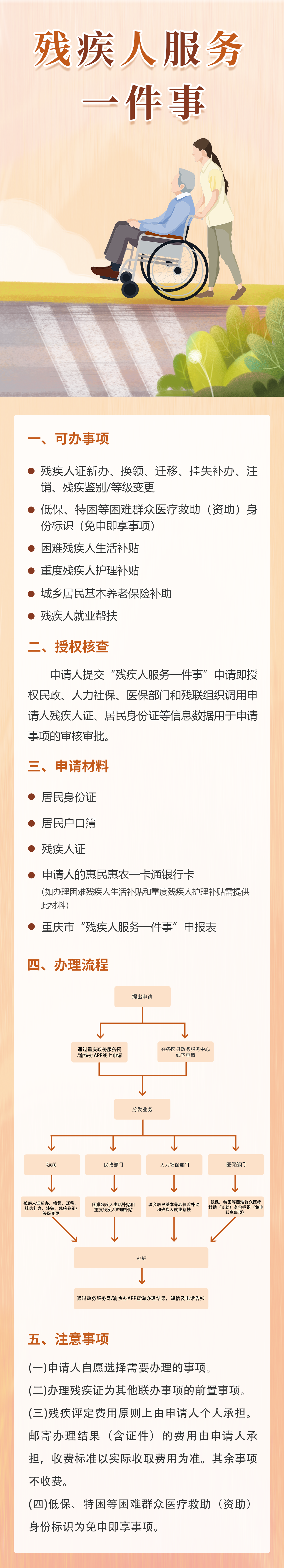
残疾人服务一件事
日期:2026-01-04
字 号:
大
中
小
办事指南:
残疾人服务一件事
15288621
残疾人服务一件事
451683
办事指南解读
20
市民政局
2026-01-04