第1眼TV-华龙网讯(记者 李舒)近日,市民政局、市财政局联合印发了《重庆市基本殡葬服务惠民实施办法》(以下简称《办法》),《办法》自2026年5月1日开始实施。惠民殡葬服务政策适用范围及对象有哪些?如何申请办理?对于市民关心的热点问题,市民政局对《办法》进行解读。
据介绍,《办法》主要细化了惠民殡葬补贴申办流程与惠民资金监管要求,将惠民政策覆盖范围扩大至全市户籍的城乡居民,旨在通过财政资金保障,引导和鼓励群众采用火葬、节地生态葬等文明节俭、绿色的治丧方式。

殡葬服务惠民政策宣传活动。第1眼TV-华龙网记者 辛飞 摄
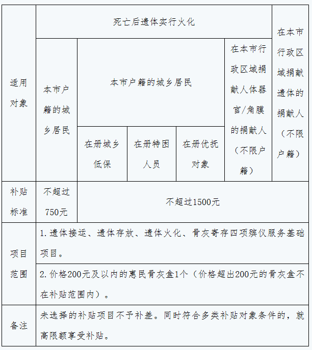
适用范围及对象有哪些?据悉,通过财政资金,按照重点保基本、优先倾斜特殊困难群体的要求,对我市户籍的城乡居民,我市户籍的在册城乡低保、特困人员、国家定期抚恤补助的优抚对象,在本市行政区域自愿、无偿捐献人体器官/遗体/角膜的捐献人(不限户籍),死亡后实行火化(遗体捐献人除外)的,在经民政部门审批设立殡葬服务机构内产生的部分殡仪服务基础项目(含遗体接运、遗体存放、遗体火化、骨灰寄存、惠民骨灰盒)及节地生态安葬费用给予相应补贴。

殡仪服务基础项目补贴范围与标准。
《办法》对殡仪服务基础项目补贴范围与标准、节地生态安葬补贴范围与标准进行了明确。其中,对选择壁葬、塔葬等立体安葬的给予一次性补贴1500元;选择树葬、花葬、草坪葬、骨灰深埋等生态安葬的给予一次性补贴3000元,引导更多群众选择绿色生态安葬方式。

节地生态安葬补贴范围与标准。
如何申请办理?据介绍,为提升群众办理惠民殡葬补贴的便捷性,创新建立“渝逝有安”数字应用平台一站式网上通办机制,链接“数智疾控”“户籍管理”“渝悦救助通”“退役军人服务”“博爱山城”等应用,共享调用我市户籍居民、城乡低保、特困人员、重点优抚、人体器官/遗体/角膜捐献人等惠民对象数据标签,实现在费用结算时“数据比对、系统核验、自动减免”的一站式“简申即享”功能。
《办法》的实施,将全面提高惠民殡葬服务便捷度、普惠性、均等化水平,依托“渝逝有安”数字应用平台“一站式办理”,打通“惠民对象在线认证、补贴额度智能核减、惠民资金流向可溯”的“简申即享”惠民殡葬政策办理通道。

殡仪服务基础项目补贴线上申办程序。

节地生态安葬补贴线上申办程序。

殡仪服务基础项目、节地生态安葬补贴线下申办程序。
政策问答
问题1:新旧惠民殡葬政策有什么区别?
答:对比我市原有惠民殡葬政策文件,《办法》主要是将原惠民对象范围由城乡低保、特困人员、优抚对象等重点群体,扩大至全市户籍的城乡居民;同时,对符合条件的殡葬惠民对象,依托“渝逝有安”,打通了“线上数字认证”的殡葬惠民对象确认方式,不用群众再前往镇街开具证明材料,预计线上认证通过率能达到95%以上,全面提升我市惠民殡葬服务的便捷度、普惠性、均等化水平。
问题2:为什么殡仪服务基础项目要设置750元和1500元两种不同的补贴限额?
答:两种不同补贴限额的设置,一方面,体现政府在优先满足城乡低保、特困人员等特殊困难群体“逝有所安”需求的兜底保障职责,我市户籍城乡居民中的在册城乡低保、特困人员、国家定期抚恤补助的优抚对象,补贴不超过1500元;无论是否我市城乡居民,只要是在我市行政区域自愿、无偿捐献人体器官/遗体/角膜的捐献人几类特殊困难群体,补贴不超过1500元;另一方面,也落实《殡葬管理条例》关于“逐步将具备条件的殡葬服务项目纳入国家基本公共服务范围”的政策要求,我市所有户籍城乡居民,均能享受到不超过750元的殡仪服务基础项目费用(含惠民骨灰盒)补贴。
问题3:殡仪服务基础项目补贴不超过750元/1500元,是指只要逝者遗体在殡仪馆火化,申请人就能得到750元/1500元的补贴吗?
答:《办法》明确,补贴采取据实补贴的方式,对于遗体接运、遗体保存、遗体火化、骨灰寄存、价格200元及以内的惠民骨灰盒中没有选择的项目不予补差。如,结算时未选择骨灰盒的,不额外退还200元。
另外,同时符合多类补贴对象条件的,就高限额据实享受补贴。也就是说,750元及1500元的补贴限额不叠加。
比如,我市户籍的在册低保人员张大爷去世后,张大爷的儿子将其遗体在殡仪馆火化,四项殡仪服务基础项目及惠民骨灰盒累计消费1650元。因张大爷同时符合我市户籍居民750元、低保对象1500元补贴条件,按照就高限额原则,最终按1500元标准享受惠民殡葬补贴。
问题4:符合减免条件,但因对使用网络不熟练而不具备线上办理能力,或补贴对象类别在线认证未通过的,怎么办理惠民殡葬补贴呢?
答:《办法》保留了线下申办通道,对于线上认证殡葬惠民对象失败的,可前往户籍所在地街道(乡镇)民政部门(人体器官/遗体/角膜捐献人由红十字会或捐献接受站出具书面证明)核实,符合条件的,可在工作人员的指引下填写纸质申请表,由区县民政部门审核通过后,将补贴发放至申请人银行账户内。
问题5:逝者在《办法》实施前已经火化或安葬了,但是还没有申办补贴费用,可以按照新《办法》申办补贴吗?
答:不能。《办法》明确,实施之日前已火化(以火化证的火化时间为准)的基本殡仪服务基础项目补贴或已安葬(以安葬证的安葬时间为准)的节地生态安葬补贴,按原有政策执行。比如,办法自2026年5月1日起实施,在2026年4月30日已经火化或安葬的,如符合原惠民殡葬政策的减补条件,可按原政策申办补贴;如不符合,比如我市户籍城乡居民,但不属于原政策中的城乡低保等特殊、困难群体的,无法申办补贴。